欢迎来到广东中企认证服务有限公司官网
咨询电话:020-88525128
联系我们

总部联系人:靳玉琴

手机/微信:15302287280

电话:020-88525128

地址:广州市天河区明旭街1号(万科云城米酷自编B1栋)618房  


深圳区域联系人: 曾耀

手机/微信:13714662740

电话:0755-29361859  

地址:深圳市龙岗区龙城街道中粮祥云广场2A 608-609


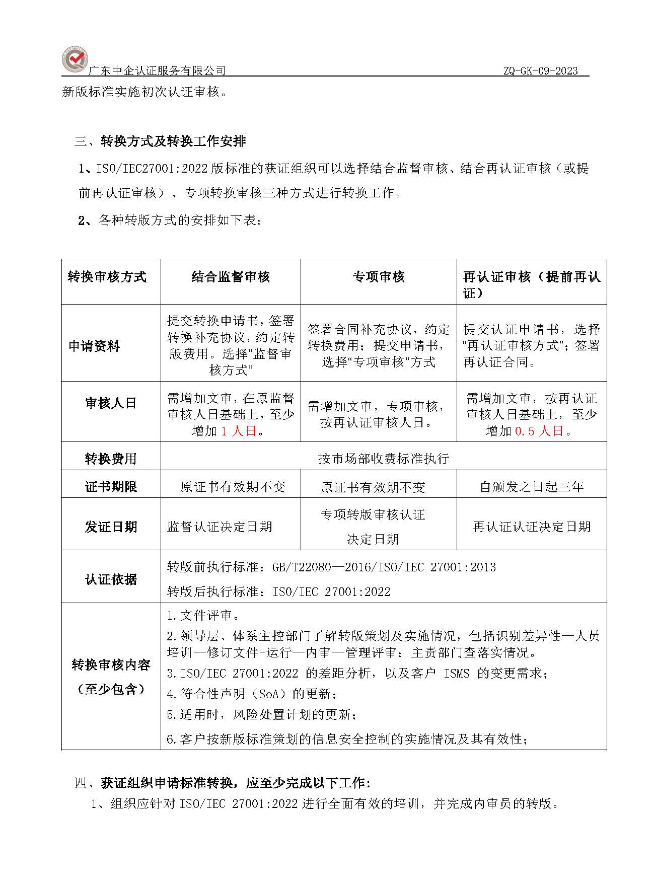
关于IS0/IEC 27001:2022标准转换获证客户告知书

点击次数:5853  发布日期:2023-07-26  【打印此页】  【关闭

咨询热线:周一至周六 (09:00~18:00)
固话:020-89284796
手机:+86 13926005273

售前QQ:1605790620  
      2550482

联系咨询
关注二维码