欢迎来到广东中企认证服务有限公司官网
咨询电话:020-88525128
相关分类
公司简介
联系我们
企业文化
公开文件清单
认证流程
公正性及保密性承诺
公司简介
诚信、信评新版标准转换获证客户告知书
管理体系认证流程
证书查询
认证收费管理规定
与获证组织的权利和义务
信息通报要求
申诉、投诉和争议管理规定
监督和再认证及证书保持、扩大、缩小、暂停、注销及撤销认证的规则
认证证书和认证、认可标志及国际互认标识使用规定
ISO/IEC27001新版标准转换获证客户告知书
联系我们

总部联系人:靳玉琴

手机/微信:15302287280

电话:020-88525128

地址:广州市天河区明旭街1号(万科云城米酷自编B1栋)618房  


深圳区域联系人: 曾耀

手机/微信:13714662740

电话:0755-29361859  

地址:深圳市龙岗区龙城街道中粮祥云广场2A 608-609


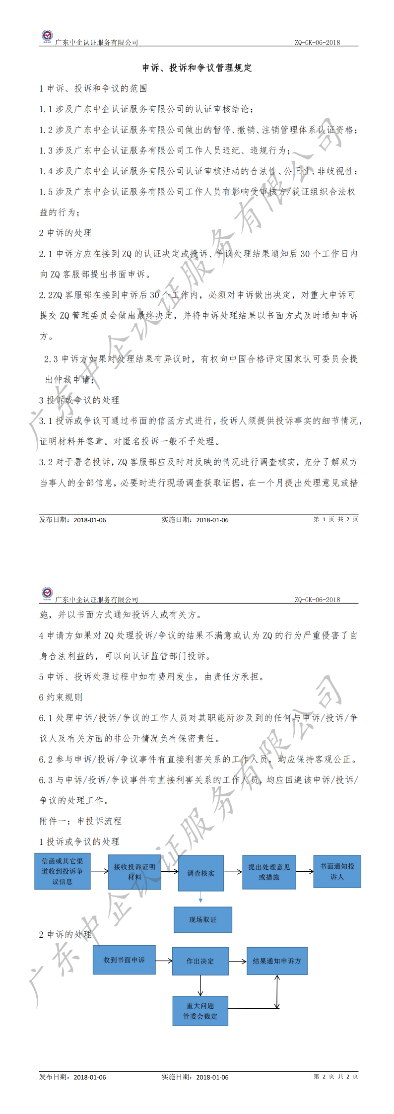
申诉、投诉和争议管理规定

咨询热线:周一至周六 (09:00~18:00)
固话:020-89284796
手机:+86 13926005273

售前QQ:1605790620  
      2550482

联系咨询
关注二维码